为贯彻落实习近平总书记关于“培育一批‘专精特新’中小企业”、提升中小企业创新能力的重要指示精神,根据《优质中小企业梯度培育管理暂行办法》,工业和信息化部近日印发通知,组织开展第五批专精特新“小巨人”企业培育工作。根据通知,各省级中小企业主管部门负责组织第五批专精特新“小巨人”企业初核和推荐工作。工业和信息化部将组织专家对各地上报的推荐材料进行评审和实地抽检,并根据审核结果对拟认定的第五批专精特新“小巨人”企业名单进行公示。第二批专精特新“小巨人”企业复核工作同时启动。
工业和信息化部办公厅关于开展第五批专精特新“小巨人”企业培育和第二批专精特新“小巨人”企业复核工作的通知
工信厅企业函〔2023〕23号
各省、自治区、直辖市及计划单列市、新疆生产建设兵团中小企业主管部门:
为贯彻落实习近平总书记关于“培育一批‘专精特新’中小企业”、提升中小企业创新能力的重要指示精神,按照党的二十大报告决策部署,根据《优质中小企业梯度培育管理暂行办法》(以下简称《办法》),现组织开展第五批专精特新“小巨人”企业培育和第二批专精特新“小巨人”企业复核工作。有关事项通知如下:
一、申报和推荐要求
(一)省级专精特新中小企业可申请第五批专精特新“小巨人”企业,第二批专精特新“小巨人”企业提出复核申请,相关申请均不收取任何费用。审核坚持公平公正,随机抽取专家,未委托任何机构开展培训,不需要也不建议通过任何中介机构辅助申请。企业只需如实填报,并提供资料即可。
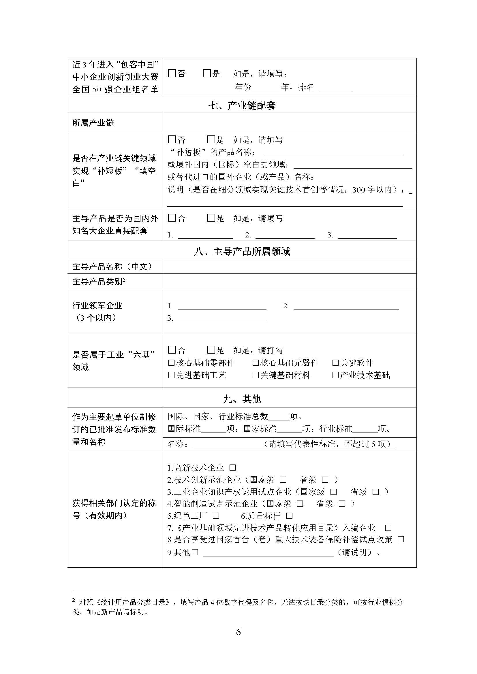
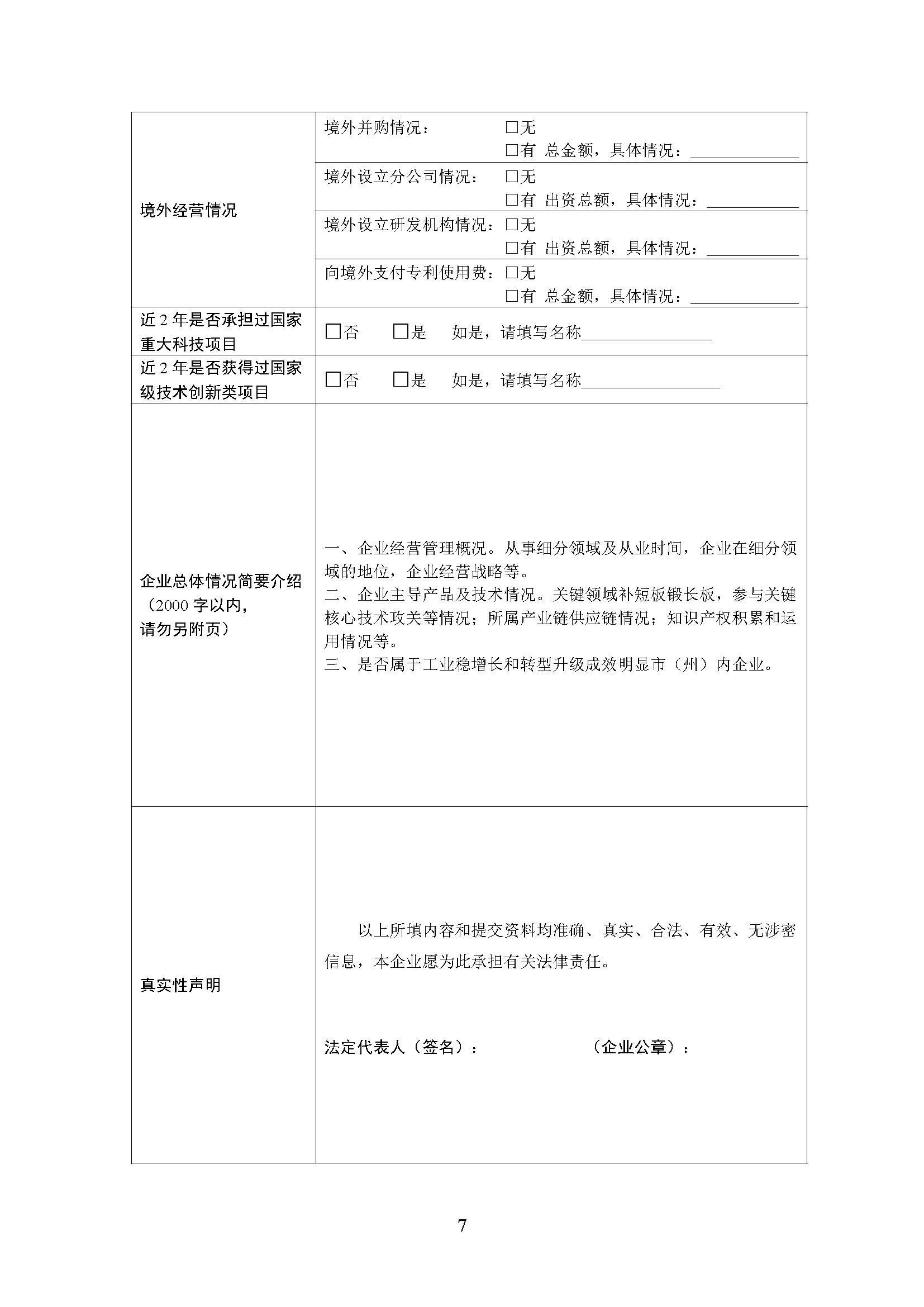
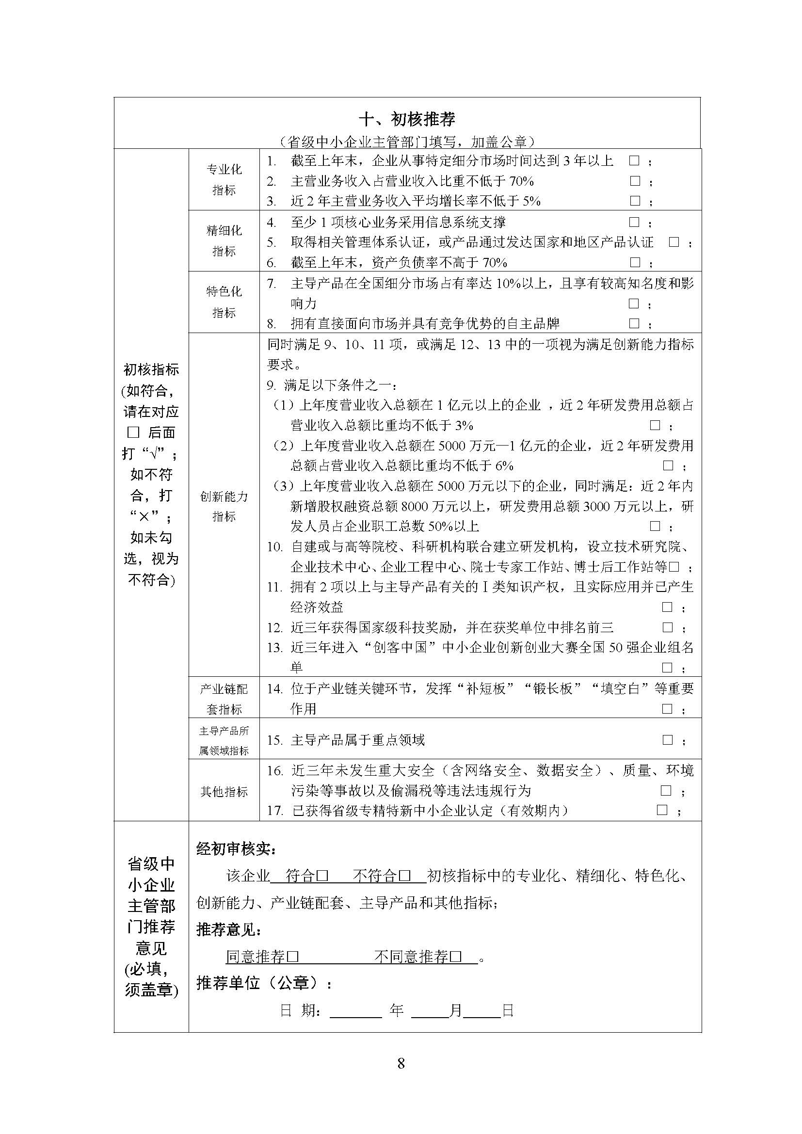
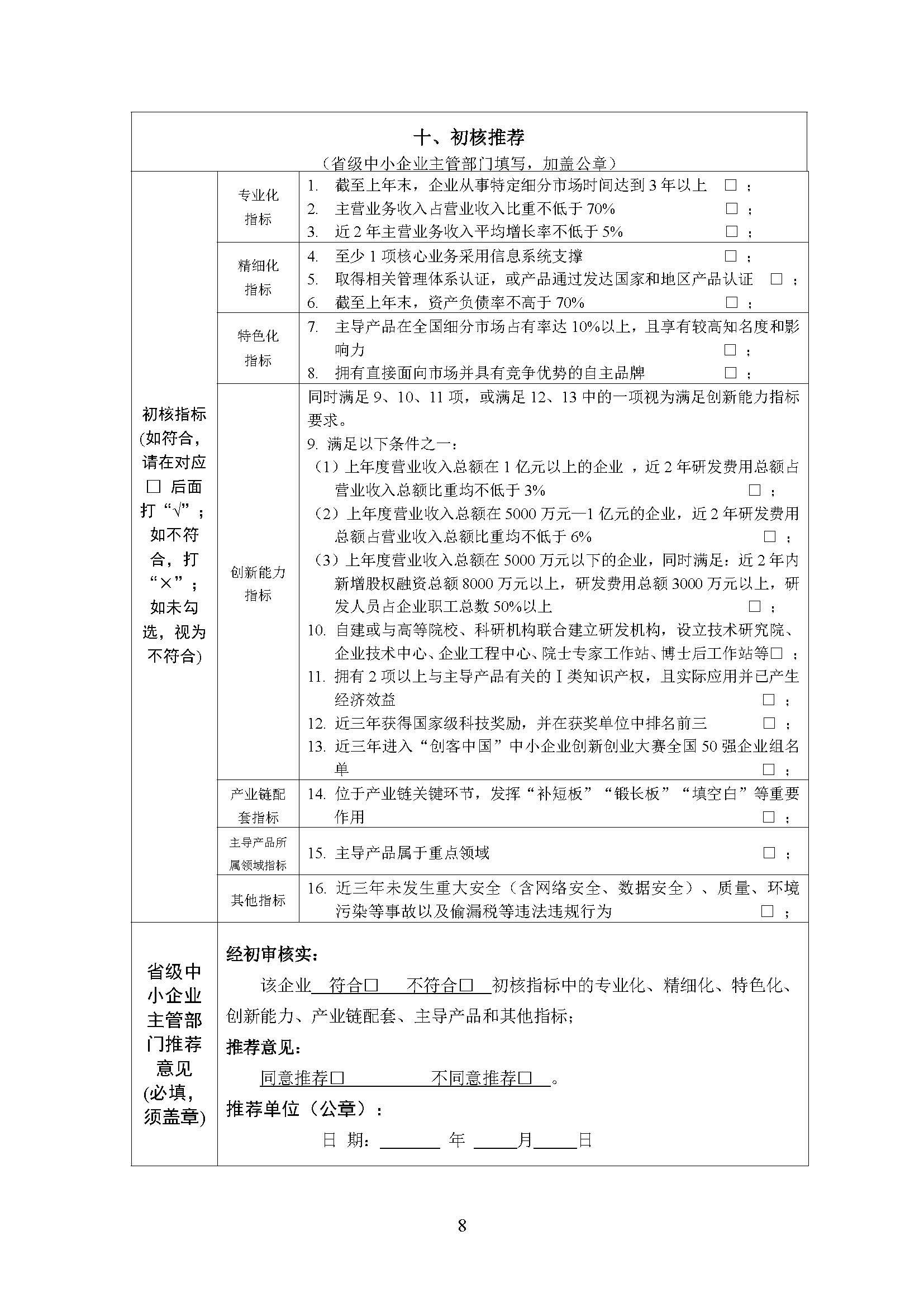
(二)申请企业需符合《办法》中专精特新“小巨人”企业有关认定标准,相关指标需按《办法》附件4中“部分指标和要求说明”严格把握。
(三)对于已成为我部制造业单项冠军示范企业或单项冠军产品的企业,不再推荐申请第五批专精特新“小巨人”企业 对于与我部已认定的专精特新“小巨人”企业存在控股关系的企业,以及同一集团内生产相似主导产品企业,不予推荐。
(四)各省、自治区、直辖市及计划单列市、新疆生产建设兵团中小企业主管部门(以下统称省级中小企业主管部门)要切实履行责任、严格把关。如推荐企业明显不符合《办法》标准,我部将进行通报。
二、工作程序
(一)第五批专精特新“小巨人”企业推荐审核
推荐和初核。省级中小企业主管部门负责组织第五批专精特新“小巨人”企业初核和推荐工作,择优组织符合条件的企业填写“第五批专精特新‘小巨人’企业申请书”(附件1),初审核实后提出推荐意见。
审核公示。我部组织专家对各地上报的推荐材料进行评审并实地抽检。各计划单列市推荐的企业名单按省汇总后,根据《办法》要求的标准开展审核,不设立名额上限。根据审核结果,对拟认定的第五批专精特新“小巨人”企业名单进行公示。
(二)第二批专精特新“小巨人”企业推荐复核
推荐和复核。复核工作以地方为主,省级中小企业主管部门组织第二批专精特新“小巨人”企业填写复核申请书(附件2),并结合工作实际提出复核材料要求。要坚持严标准、进行严把关,通过现场调研与材料审核相结合的方式,按照专精特新“小巨人”企业认定标准逐一审查、核实后,提出推荐意见。对于未推荐的第二批复核专精特新“小巨人”企业,也需说明原因。复核申请书及佐证材料留存备查。
审核公示。我部将组织专家按照《办法》要求的标准对各地复核推荐企业进行审核并实地抽检,根据审核结果,对复核拟通过的第二批专精特新“小巨人”企业名单进行公示。为加强政策衔接,在正式复核通过名单印发前,原第二批专精特新“小巨人”企业称号依然有效 名单印发后,原第二批专精特新“小巨人”企业称号自动失效,以该名单内企业为准。
三、申报和推荐方式
(一)专精特新“小巨人”企业申请和复核采取线上填报与线下报送相结合的方式。线上与线下数据应保持一致。
(二)企业通过优质中小企业梯度培育平台(zjtx.miit.gov.cn)统一申报。按照本通知列明的申报材料,自2023年3月15日至4月10日期间上传。
(三)省级中小企业主管部门于2023年5月10日前将加盖公章的正式文件、第五批专精特新“小巨人”企业申请书纸质件(附件1),推荐汇总表(附件3)、复核情况汇总表(附件4,以上均为一式两份),通过邮政特快专递(EMS)邮寄至:工业和信息化部中小企业局(北京市西长安街13号,100804)。
附件:
1.第五批专精特新“小巨人”企业申请书.wps
2.第二批专精特新“小巨人”企业复核申请书.wps
3.第五批专精特新“小巨人”企业推荐汇总表.wps
4.第二批专精特新“小巨人”企业复核情况汇总表.wps
工业和信息化部办公厅
2023年2月20日

















