返回上一页
关于2017年度北京市科技型中小企业促进专项项目申报工作的通知
关于2017年度北京市科技型中小企业促进专项项目申报工作的通知
2017-03-07

各有关单位:

围绕我市建设全国科技创新中心和构建“高、精、尖”经济结构的总体部署,以挖掘、培育具有成长性、创新性、示范性的科技型中小企业为目标。经研究启动2017年度北京市科技型中小企业促进专项(以下简称“创新资金”)项目申报工作。现就有关事项通知如下:

一、本年度专项对企业及项目的申报条件、申报类型、支持金额、工作流程等方面的要求参照《2017年度北京市科技型中小企业促进专项申请须知》(附件1)执行 支持范围和领域参照《2017年度北京市科技型中小企业促进专项支持领域》(附件2)。

二、企业需登录北京市科技型中小企业促进专项网络工作系统,在线填写电子申报材料并提交,经系统审查通过后,下载打印装订,按系统审核意见中规定时间现场报送装订好的纸质申报材料。

三、市科委对拟立项企业开展实地核查工作,并将核查结果作为立项参考依据,核查不收取任何费用 如申报企业不配合核查工作,视为自动放弃项目申报。

四、市科委委托北京高技术创业服务中心组织项目受理工作,市科委从未指定、授权或委托任何中介机构或个人从事创新资金项目的代理申报活动,代理机构或个人的行为与市科委无关。投资机构、众创空间、孵化器、大学科技园、创业基地等项目推荐单位出具书面推荐函,不得收取任何费用。

五、受理信息

(一)受理地点

朝阳区安翔北里甲11号北京创业大厦A座一层服务大厅

(二)项目电子申报材料填报时间

2017年3月6日至4月7日16:00 逾期不予受理。

(三)项目纸质申报材料受理时间

按系统审核意见中规定时间,纸质申报材料受理截止时间2017年4月14日 受理时间为周一至周四:上午9:00-11:30,下午13:00-16:30 周五:上午9:00-11:30,下午13:00-16:00 逾期不予受理。

(四)咨询电话

申报咨询:64874561

申报系统技术支持:13161149996,13051199980,15510149995。

特此通知。

附件:

1、《2017年度北京市科技型中小企业促进专项申请须知》.pdf

2、《2017年度北京市科技型中小企业促进专项支持领域》.pdf

3、科技型中小企业促进专项项目申报书(模板).pdf

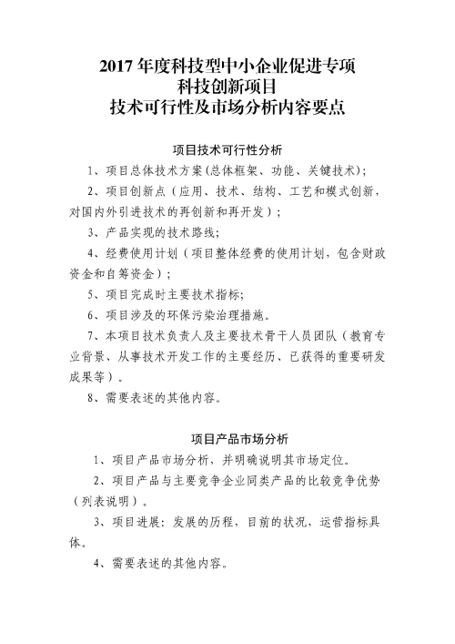
4、创新项目技术可行性及市场分析内容要点.pdf

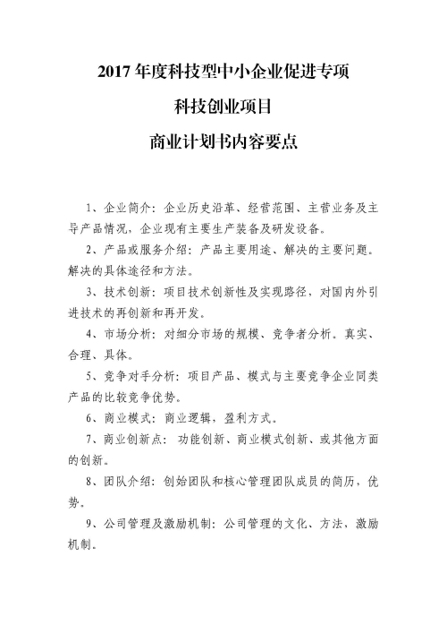
5、创业项目企业商业计划书内容要点.pdf

6、投资机构项目推荐函.pdf

7、投资机构投资情况表.pdf

8、创业类项目推荐函.pdf

信息来源: 市科委高新处

上一篇:
工信部关于组织开展2017年制造业与互联...
下一篇:
徐乐江赴中国航发北京航空材料研究院调研